Sometimes when handling AVRs something happens that is known as "bricking" a device. It ends up in a void state between life and death.
That means that it can no longer be accessed for programming. This happens when the fuse bits get set in a bad manner disabling the ISP and debug
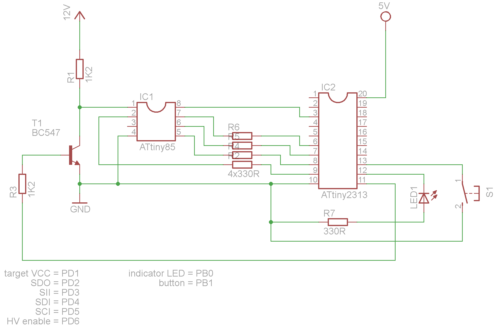
wire (dW). Luckily Atmel developed a revival method. It is called high voltage programming (HV) and is always available. It is enabled by
applying 12V on the reset pin. In HV mode the fuse bits can be reset again.
Details on how it is done are available in the datasheet.
The schematic shows a basic setup.
The SPI when reading the signature.
The de-bricker programmed in C.
Details on how it is done are available in the datasheet.
The schematic shows a basic setup.



|
LAST
|
NEXT
|
